Beyond the Search Bar: How eCommerce Brands Can Index for the AI Discovery Era

AI search for eCommerce is no longer a future concept. It’s now an integral part of how shoppers find and choose products. In fact, more than 91% of eCommerce queries already trigger AI-generated results, with fashion and beauty queries reaching 94-95% coverage. At the same time, queries with AI Overviews see organic click-through rates drop by as much as 55%. This shift highlights a move away from simple keyword matching toward indexing for discovery, where large language models interpret context and credibility, as well as product relevance. 

Below, we’ll break down what that change means and how you can adapt without chasing hype.

From Keywords to Context: The Evolution of eCommerce SEO

AI shopping for eCommerce has changed how brands compete for visibility. Search no longer stops at rankings. It now extends into AI-generated answers, product summaries, and recommendations pulled directly into the results page. If you want consistent exposure, you need to think beyond keywords and focus on how AI systems select sources to cite. 

This shift builds on traditional SEO foundations and expands them into discovery-focused strategies often delivered through SEO Services and content depth planning.

  • Related Article: Surviving AI Overviews: The Strategic Shift to BOFU and MOFU Content

    Want to know how brands are adjusting their content strategies to stay visible in AI-driven search? This article breaks down why middle- and bottom-of-funnel content is now essential for AI visibility.

Why the Landscape is Shifting Toward AI Discovery

AI Discovery changes where visibility comes from and who gets it, with one study finding 66% of AI Overview citations coming from sources that do not rank in the traditional top 10 organic results. That gap shows how AI models prioritize relevance, clarity, and context over position alone. On top of that, generative AI search referrals grew more than 10x year over year as of 2024, signaling that users increasingly rely on AI summaries instead of scrolling. Traditional SEO is still vital for crawlability and authority, but it no longer guarantees exposure inside AI-driven results. You now have to compete for citations rather than just rankings.

How AI Systems Source and Interpret Your Store’s Data

AI systems do not read your store the way a crawler does. They pull data from multiple sources, connect signals, and interpret meaning before generating an answer or recommendation. To show up, your store needs data that AI models can retrieve and understand, as well as place into context during real-time queries.

LLMs, RAG, and Vector Search Mechanics

Large language models (LLMs) rely on Retrieval-Augmented Generation (RAG) to pull live information instead of guessing from past training data. When a shopper asks a question, the model retrieves relevant product data, reviews, and brand content before generating a response. Vector search also replaces strict keyword matching by using embeddings that capture intent and meaning. 

As such, a query like “durable boots for winter work” triggers results based on material quality, use cases, and performance signals rather than exact phrasing. Platform priorities vary, too. Google leans on its Shopping Graph, which updates billions of product signals every hour. At the same time, ChatGPT relies more on third-party data providers, merchant feeds, and review analysis to make recommendations.

Platform Data Retrieval Method Citation Style Source Priorities eCommerce Strengths
Google AI Overviews RAG with Shopping Graph integration 10–11 links per response, 4–5 domains Schema markup, structured product data, and relevance Real-time inventory updates, product schema integration, rich snippets
ChatGPT with Search RAG via third-party data + user prompts Avg. 10.42 links, less domain concentration Unnamed sources, review analysis, pricing and use-case context AI-interpreted product labels (e.g., “Best for beginners”), shopping integrations
Perplexity Live search with inline claim-bound citations Avg. 5 links, consistent Web search, specific claims, ingredient-level or technical detail sourcing Deep-dive research like comparison guides, ingredient-specific use cases
Bing Copilot Independent algorithms, diversified sources Highly diversified, lowest top 3 concentration Broader web coverage, lower reliance on schema or structured feeds High source diversity, good for niche or long-tail product queries

Cutting Through the Hype: What Actually Matters for AI Visibility

Being indexed by an AI system does not guarantee visibility. Indexing only means your data exists in a database, while visibility means the model selects your brand as a recommendation or citation. Data quality and clear ownership are more critical than buzzwords or novelty tactics. 

Furthermore, 86% sources cited by AI models come from brand-managed properties like company websites and official articles. This statistic highlights that brands still control how they appear in AI-generated answers. The actual focus should stay on accurate product data, consistent brand information, and clear signals that AI systems can interpret and reuse with confidence.

Eyeful’s Expert Insight

We’re crossing a threshold where SEO is less about ‘optimizing for retrieval’ and more about ‘optimizing for understanding.’ Traditional crawlers matched keywords to a database, but LLMs attempt to reason through a user’s problem. Our job as SEOs is to act as translators to ensure the AI understands not just what a product is, but why it’s the credible solution to a specific need.
— Todd O’Rourke, SEO Director, Eyeful Media

Core Foundations: Technical Requirements for AI Indexing

AI visibility begins with technical fundamentals that define how systems read and classify your store. Two elements matter most: structured data that clearly explains what your products represent and high-fidelity product feeds that keep attributes accurate and current across AI-driven shopping surfaces.

Advanced Schema Markup and Structured Data for Products

Schema markup gives AI systems clear context regarding your products and brand, as content with schema markup is 27% more likely to appear in AI answer boxes than pages without it. Basic Product schema is only the starting point. Adding Organization, Brand, and Review schema can define your entity identity so AI systems understand who you are, what you sell, and how customers respond. 

JSON-LD (JavaScript Object Notation for Linked Data) remains the preferred format because it separates structured data from on-page content and reduces misclassification. When schema maps cleanly to your catalog, AI models can connect products to broader knowledge graphs instead of treating them as isolated listings.

  • Related Article: How to Perform an AI Audit for Your Website

    Not sure if your site is AI-ready? This guide walks you through how to audit schema, feeds, and technical SEO to improve your brand’s chances of being cited in AI-generated results.

Optimizing High-Quality Product Feeds

Product feeds serve as the primary input for AI shopping assistants, making them one of the highest-return investments for discovery. Feeds need real-time inventory updates and precise attributes such as dimensions, materials, compatibility, and use cases. Vague or outdated entries limit how often AI systems reference your products. 

Titles and descriptions should also reflect conversational, problem-focused queries rather than ad-style keyword strings. When an AI assistant evaluates options for a shopper, it uses feed data to solve a need, not to match text. A well-structured feed allows the model to connect features to real-world outcomes and recommend your product with clarity.

Optimizing for Conversational Search and AI Overviews

AI-driven results rely less on static product pages and more on language that mirrors how people ask questions. Conversational search pulls from content, reviews, and brand signals that explain why a product fits a specific need. Stores that focus on clarity and actual use cases appear more frequently in AI Overviews. 

Problem-Solving Content and Semantic Brand Signals

Problem-solving content gives AI models context they can reuse in answers. Instead of listing features, focus on how products address specific situations, use cases, or buyer concerns. AI systems also analyze reviews to summarize sentiment into labels such as “Most popular” or “Best for beginners,” using patterns across customer feedback.

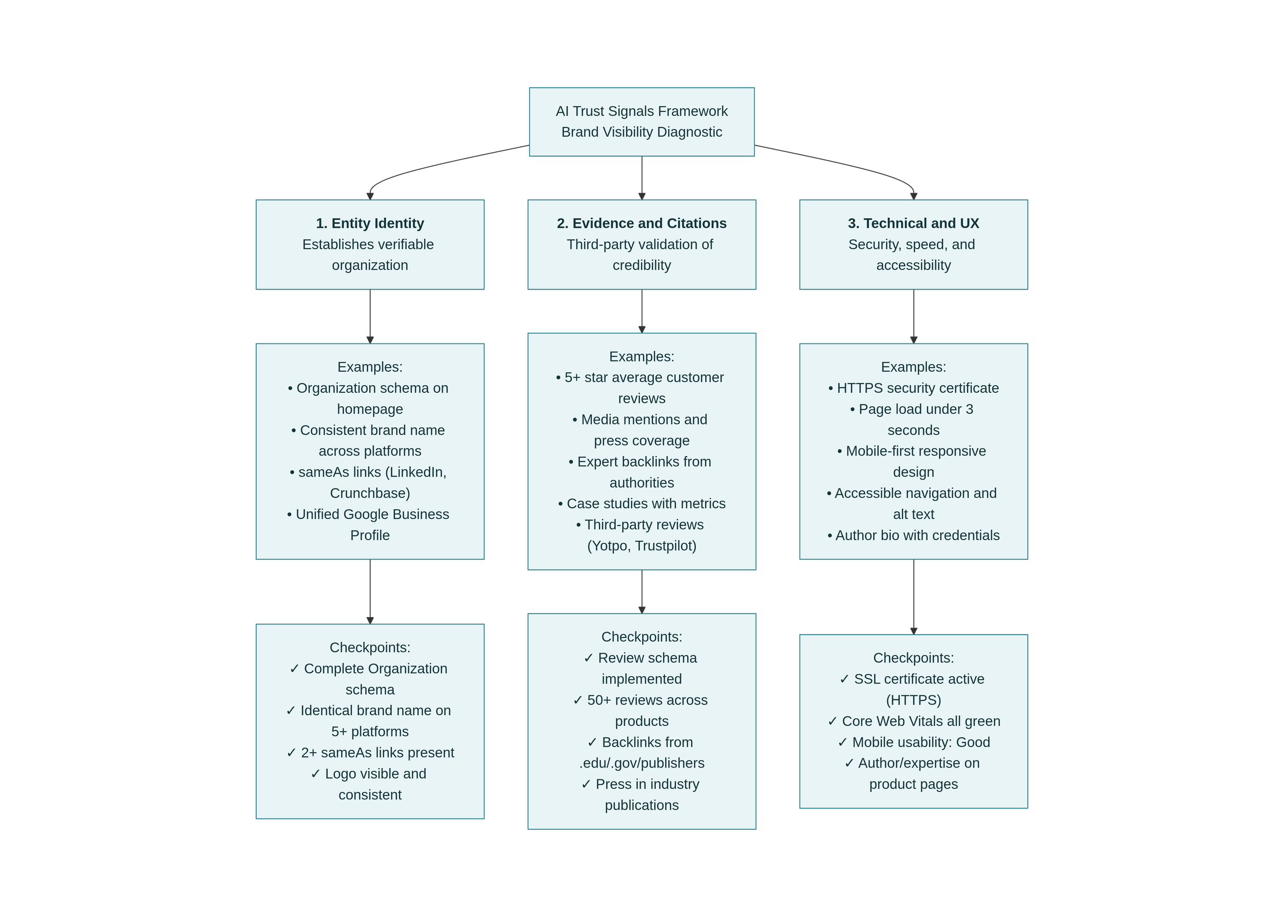
Clear review themes make those summaries more accurate as well. E-E-A-T (Experience, Expertise, Authoritativeness, and Trustworthiness) signals further shape visibility by reinforcing credibility through three areas: entity identity, evidence from real-world use, and technical UX (User Experience) that keeps content accessible and consistent. 

AI SEARCH AND DISCOVERY

Best Practices for eCommerce Teams: A Practical Roadmap

AI Discovery rewards brands that go deeper than surface-level content. Teams need to focus on substance, consistency, and signals that extend beyond their own site. Small, deliberate changes across content and brand presence can increase how often AI systems reference your store.

Depth, Information Gain, and Brand Signals

Depth increases citation potential when content adds information that competitors don’t offer. This can include original comparisons, detailed use cases, sizing guidance, or care instructions based on actual customer behavior. AI models also favor sources that contribute new context as opposed to repeating common descriptions. 

Off-site brand signals shape visibility, too. Mentions in respected industry publications, reviews on trusted platforms, and expert quotes strengthen how AI systems perceive authority. Consistency is essential across all platforms as well. A unified entity identity, reinforced through accurate profiles and SameAs links, ensures AI models connect your brand across channels and reference it with clarity.

Future-Proof Strategy: What to Do Now vs. What to Monitor

AI Discovery continues to progress. However, clear priorities are already apparent. In the near term, teams should audit indexing, resolve crawl gaps, and deploy Product and Brand schema across key pages. These actions strengthen how AI systems retrieve and interpret store data today. 

Looking ahead, teams should monitor brand citations and share of model using tools like Otterly or Semrush as AI results expand. Ongoing tests are also essential. Treat AI search as an ever-changing channel and adjust content, feeds, and structured data as models change how they surface recommendations.

Embracing the Next Evolution of Search

AI Discovery now influences how shoppers find products, compare options, and make decisions. Visibility depends less on rankings and more on how clearly AI systems understand and reference your brand.

Key Takeaways:

  • AI-driven discovery now dominates eCommerce search behavior.

  • Data quality carries more weight than volume or novelty tactics.

  • Structured data defines how AI systems classify products and brands.

  • Product feeds play a central role in AI shopping recommendations.

  • Clear brand signals influence whether AI models cite your store.

Next Steps:

  • Audit existing schema and expand Product, Brand, and Organization markup.

  • Review product feeds for accuracy, depth, and real-time updates.

  • Shift content from feature lists to problem-focused explanations.

  • Strengthen brand consistency across owned and external problems.

Ensure your store is prepared for the next evolution of commerce by booking an AI & GEO Readiness Audit to improve your brand’s visibility in AI-driven search results.

Works Cited